Skip to main content
Please ensure Javascript is enabled for purposes of
website accessibility
Toggle navigation
Main navigation
About Us
Initiatives
Services
District at Glance
Info Desk
Media Room
Suthra Punjab and Beautification
Right To Information (RTI)
Citizen Feedback
Complaint Cell / Suggestions
Search
Search
Search
Home
Organogram
Organogram
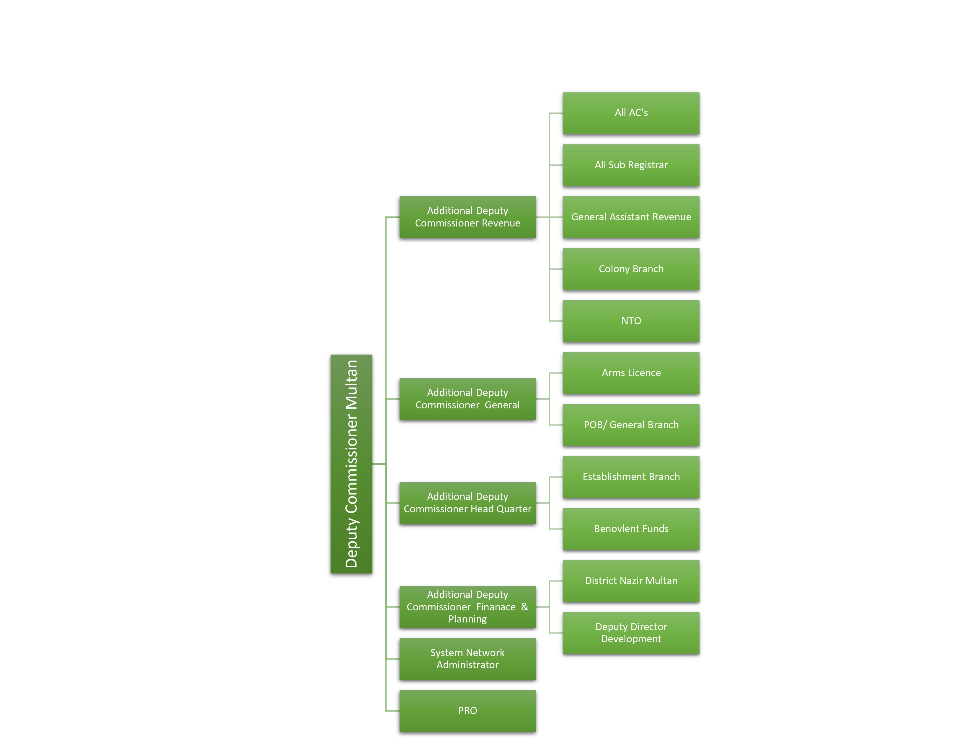
Deputy Commissioner Office Organogram